Magnetic Levitation/Propulsion

I am in charge of mechanical systems for Cornell Hyperloop, a student run engineering team.
For levitation, I wrote a 3 DoF code of a 4-magnet system. We're making a small-scale demonstrator for levitation (minipod) on which these controls will be implemented. See the code here.
Linear induction motor design
'Minipod' small scale demonstrator
I designed the circuit for levitation control; we vary current into electromagnets to control force, so we needed a robust circuit which could ensure that we were driving the correct current into our electromagnets, even as resistances in the system changed due to heat.
I also designed the test apparatus for levitation, which allows us to characterize the performance of one or more of our magnets on our actual track.
Linear induction motor design
Levitation test rig
For propulsion, we are designing and manufacturing a custom linear induction motor (LIM). For this, I wrote a script to calculate thrust and slip velocity given motor parameters, which allowed us to make initial design decisions. We are also using ANSYS Maxwell to simulate motor performance. Based on these results, we will laser cut silicon steel sheet and laminate it to form the stator.
Linear induction motor design
LIM design
I designed test systems for our propulsion system as well. We have a flywheel test rig and a thrust test rig - the flywheel rig enables characterization of top speed, and the thrust rig helps find maximum force produced from a standstill.
Linear induction motor design
Flywheel test rig. The LIM is mounted behind the wheel (note the black corner of it sticking out from the back) at a ~5mm airgap. Getting this big of a wheel to rotate without wobbling was challenging, especially given how we are rotating it.
Linear induction motor design
Thrust test rig. It uses a load cell to measure force produced by the LIM. Note the similarities in steup to the levitation test rig, that is on purpose to save money + time!
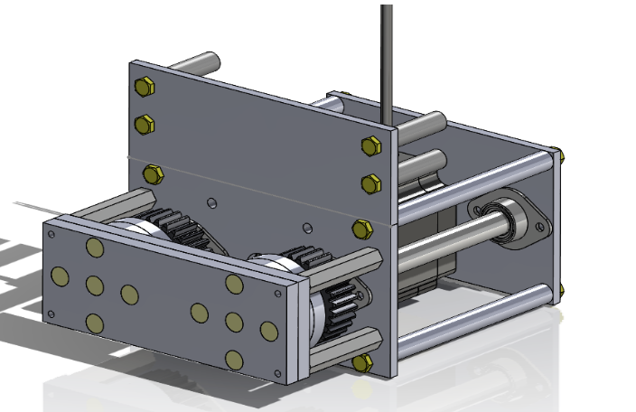
I have also designed braking systems for the pod. We employ two separate brakes: pneumatic brakes, which are a standard friction-based system, and magnetic brakes, which are contactless and more efficient/resilient for use at high speeds. The ideal use case is to use our magnetic brakes at high speeds, then mechanical brakes for stopping completely once we reach low speeds.
Linear induction motor design
Magnetic braking module.
Our system is really interesting; it consists of two disks, each with 6 axially polarized magnets organized circularly with alternating polarities. When the top and bottom disk are turned such that magnets of the same polarity are stacked, magnetic fields are expelled outward, to interact with the track. When the disks are rotated to have alternating polarities on top of eachother, the magnetic fields are much stronger in between the magnets, and do not propagate outward as much. We use a single stepper motor and gears to be able to rotate the disks - there is a lot of torque required given the number of magnets.
Linear induction motor design
Magnetic braking system integrated with our chassis.